元智大學 Yuan Ze University
    校園公告系統

  • 行政單位
    教務處
    學務處
    原住民族學生資源中心
    總務處
    研究發展處
    圖書資訊服務處
    圖書館
    全球事務處
    秘書室
    校務研究中心
    公共事務暨校友服務中心
    永續發展暨社會責任中心
    高教深耕
    人事室
    會計室
    環境保護暨安全衛生中心
  • 工程學院
    工程學院
    機械工程學系
    化學工程與材料科學系
    工業工程與管理學系
    工程學院英語學士班
  • 資訊學院
    資訊學院
    資訊工程學系
    資訊管理學系
    資訊傳播學系
    生物與醫學資訊碩士學位學程
    資訊學院英語學士班
  • 管理學院
    管理學院
    管理學院學士班
    管理學院學士英語專班
    經營管理碩士班
    財務金融暨會計碩士班
    管理碩士在職專班
    管理學院博士班
  • 人文社社會學院
    人文社會學院
    應用外語學系
    中國語文學系
    社會暨政策科學學系
    藝術與設計學系
    文化產業與文化政策博士學位學程
    人文社會學院英語學士班
  • 電機通訊學院
    電機通訊學院
    電機工程學系
    電機通訊學院英語學士班
  • 醫護學院
    醫護學院
    醫學研究所
    護理學系
    生物科技與工程研究所
  • 研究中心
    管理才能發展與研究中心
    環境科技研究中心
    創新創業中心
    綠色科技研究中心
    通訊研究中心
    老人福祉科技研究中心
    大數據與數位匯流創新中心
    智慧生產與管理創新研究中心
    人工智慧跨域創新應用中心
    臻鼎科技-元智大學大數據聯合研發中心
  • 通識教學部
    通識教學部
    國際語言文化中心
  • 獨立學術單位
    藝術中心
    軍訓室
    體育室
    國際書院
    企業書院
    終身教育部

選擇你的語言

語言切換 language switch
    Alerts Center
    December 12, 2019
    A new monthly report is ready to download!
    December 7, 2019
    $290.29 has been deposited into your account!
    December 2, 2019
    Spending Alert: We've noticed unusually high spending for your account.
    Show All Alerts
  • English (United States) EN-US
  • 正體中文 TW

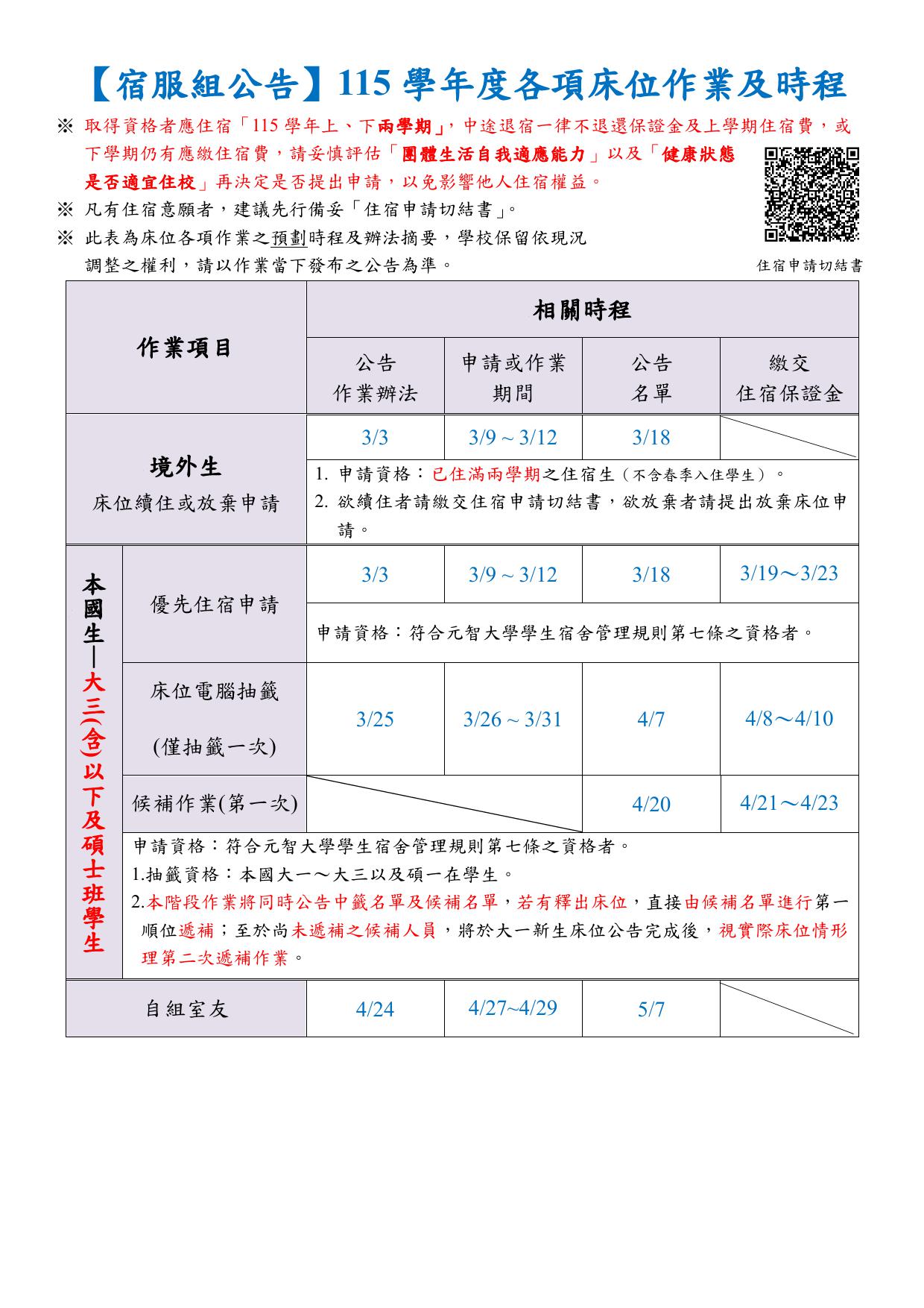
【宿服組公告】115學年度各項床位作業及時程

細節
分類: 學務處
發佈: 2026年3月02日
  • 宿舍最新公告

115學年度各項床位作業及時程中文版final0302