校園公告系統
行政單位
教務處
學務處
原住民族學生資源中心
總務處
研究發展處
圖書資訊服務處
圖書館
全球事務處
秘書室
校務研究中心
公共事務暨校友服務中心
永續發展暨社會責任中心
高教深耕
人事室
會計室
環境保護暨安全衛生中心
工程學院
工程學院
機械工程學系
化學工程與材料科學系
工業工程與管理學系
工程學院英語學士班
資訊學院
資訊學院
資訊工程學系
資訊管理學系
資訊傳播學系
生物與醫學資訊碩士學位學程
資訊學院英語學士班
管理學院
管理學院
管理學院學士班
管理學院學士英語專班
經營管理碩士班
財務金融暨會計碩士班
管理碩士在職專班
管理學院博士班
人文社社會學院
人文社會學院
應用外語學系
中國語文學系
社會暨政策科學學系
藝術與設計學系
文化產業與文化政策博士學位學程
人文社會學院英語學士班
電機通訊學院
電機通訊學院
電機工程學系
電機通訊學院英語學士班
醫護學院
醫護學院
醫學研究所
護理學系
生物科技與工程研究所
研究中心
管理才能發展與研究中心
環境科技研究中心
創新創業中心
綠色科技研究中心
通訊研究中心
老人福祉科技研究中心
大數據與數位匯流創新中心
智慧生產與管理創新研究中心
人工智慧跨域創新應用中心
臻鼎科技-元智大學大數據聯合研發中心
通識教學部
通識教學部
國際語言文化中心
獨立學術單位
藝術中心
軍訓室
體育室
國際書院
企業書院
終身教育部
選擇你的語言
語言切換 language switch
Alerts Center
December 12, 2019
A new monthly report is ready to download!
December 7, 2019
$290.29 has been deposited into your account!
December 2, 2019
Spending Alert: We've noticed unusually high spending for your account.
Show All Alerts
EN-US
TW
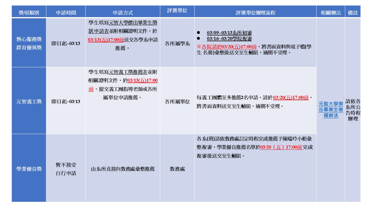
【生輔組公告】114學年度傑出畢業生表揚獎申請作業
細節
分類:
學務處
發佈: 2026年3月05日
主旨:114學年度【傑出畢業生表揚獎】各獎項申請
依據:本校傑出畢業生表揚辦法辦理
對象:應屆畢業生
說明:
相關申請表及辦法:
熱心服務獎暨群育優異獎申請表
元智義工獎申請表
傑出畢業生表揚獎辦法
生輔組關心您~