依衛生福利部本(115)年1月20日衛授疾字第1150400020 號函 辦理。
目前類流感疫情雖仍持平,新冠疫情亦處低點;惟考量本年2月春節連續假期長達9天,民眾南來北往恐造成疫情擴大,又學校等機關
(構)因居住或活動空間較為擁擠,易造成呼吸道傳染病之傳播,爰學校等機關(構)應確實執行流感及COVID-19個案管理、群聚事件通
報及感染管制措施等工作,以防範群聚事件發生及避免疫情擴散。
請配合流感、COVID-19等呼吸道傳染病之防範及處置如下:
一、鼓勵校內教職員工生踴躍接種疫苗:自本年1月1日起,滿6個月以上未接種新冠疫苗者,以及尚未接種流感疫苗之公費接種對象,
請儘速完成公費疫苗接種;新冠疫苗擴大接種作業至同年2月28日為止、流感疫苗至疫苗用罄為止,可透過各地方政府衛生局網
頁、疾管署全球資訊網、或撥打1922防疫諮詢專線,查詢鄰近合約醫療院所,並電洽院所預約施打公費疫苗,以維護相關人員健康。
亦可參閱網站搜尋診所疫苗相關資訊、自費COVID-19疫苗接踵院所。
二、落實執行相關防疫措施:校內如有人員出現流感或 COVID-19相關疑似症狀,應儘速請其佩戴口罩並協助其就醫落實生病不上班;
如仍需上班,則務必佩戴口罩,加強落實手部衛生,口罩如有髒污、破損、潮濕或變形,應立即更換,並落實手部衛生及呼吸道衛
生與咳嗽禮節。若有疑似群聚事件發生,應通報所在地衛生局, 並配合衛生局進行疫情調查及提供所需資料,落實相關感染管制
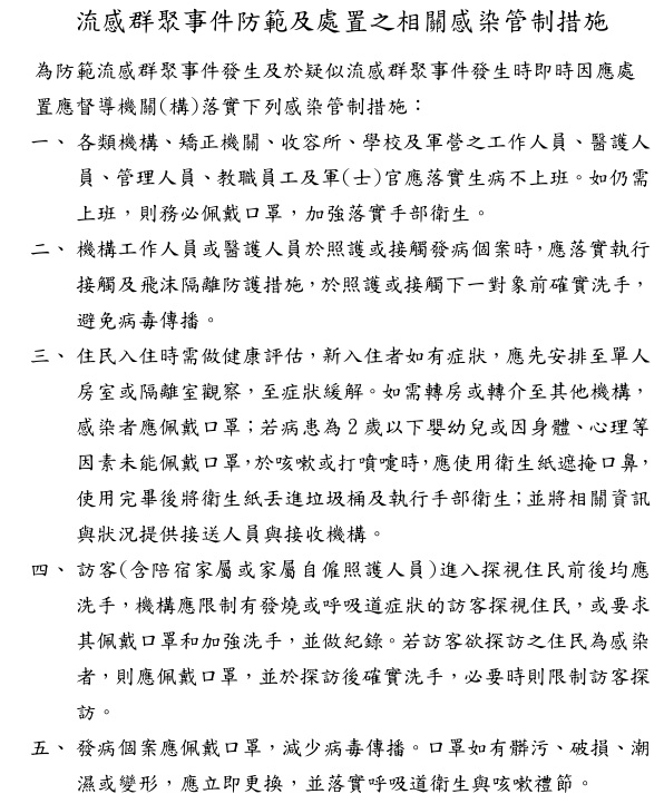
措施。詳如圖「流感群聚事件防範及處置之 相關感染管制措施」。
三、有關流感群聚事件之處理規範可參閱疾管署全球資訊網 (http://www.cdc.gov.tw)傳染病與防疫專題/傳染病介紹/ 第四類法定傳染病
/流感併發重症/重要指引及教材/季節性流感防治工作手冊第六章防治策略與作為/第三節群聚事件之處理(P.61)。
四、有關COVID-19群聚事件之處理,請依新冠併發重症防治工作手冊「十一、群聚事件之處理」(P.6)規定辦理,該手冊及因應COVID-19
感染管制措施指引,請至疾管署全球資訊網傳 染病與防疫專題/傳染病介紹/第四類法定傳染病/新冠併發重症項下查閱及下載運用。

學務處衛生保健組關心您